首页  编辑  

一个时序图Mermaid/Markdown语法示例

Tags: /计算机文档/软件应用技巧/   Date Created:
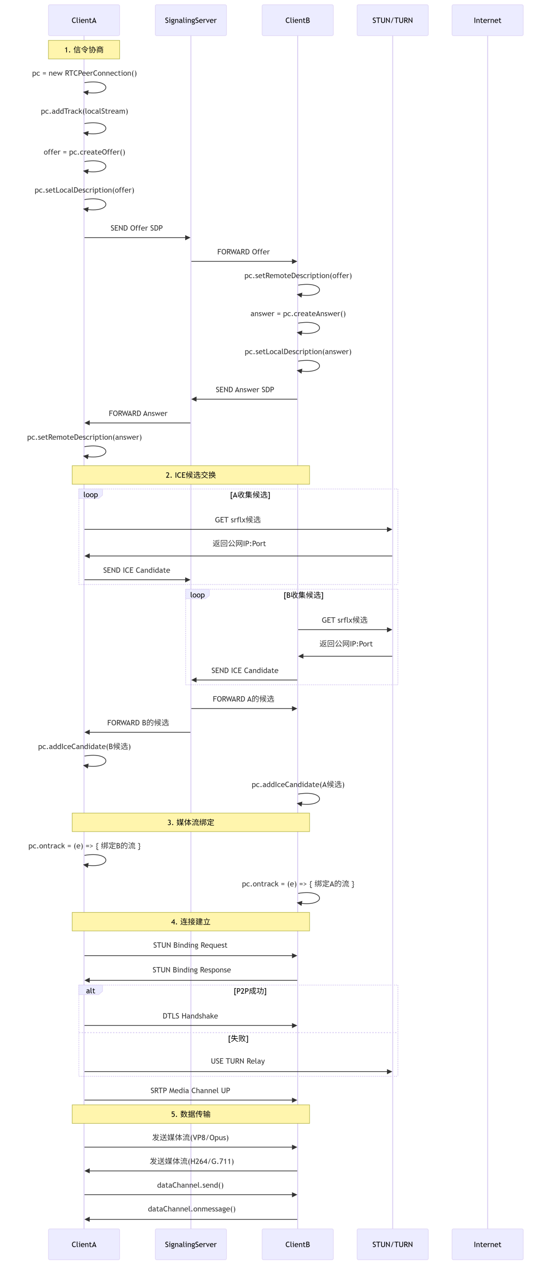
一个时序图示例,Web RTC 的建立过程时序图,Mermaid语法,可以在 Mermaid 在线绘图工具 | 菜鸟工具 或者 中文Mermaid - 流程图、关系图在线画图、生成和编辑器  中直接渲染。
sequenceDiagram
    participant ClientA
    participant SignalingServer
    participant ClientB
    participant STUN/TURN
    participant Internet

    %% 1. 信号分离
    Note over ClientA: 1. 信令协商
    ClientA->>ClientA: PC = new RTCPeerConnection()
    ClientA->>ClientA: pc.addTrack(localStream)
    ClientA->>ClientA: offer = pc.createOffer()
    ClientA->>ClientA: pc.setLocalDescription(offer)
    ClientA->>SignalingServer: SEND Offer SDP
    SignalingServer->>ClientB: FORWARD Offer
    ClientB->>ClientB: pc.setRemoteDescription(offer)
    ClientB->>ClientB: answer = pc.createAnswer()
    ClientB->>ClientB: pc.setLocalDescription(answer)
    ClientB->>SignalingServer: SEND Answer SDP
    SignalingServer->>ClientA: FORWARD Answer
    ClientA->>ClientA: pc.setRemoteDescription(answer)

    %% 2. ICE候选交换
    Note over ClientA, ClientB: 2. ICE候选交换
    loop A收集候选
        ClientA->>STUN/TURN: GET srflx候选
        STUN/TURN-->>ClientA: 返回公网IP:Port
        ClientA->>SignalingServer: SEND ICE Candidate
    end
    loop B收集候选
        ClientB->>STUN/TURN: GET srflx候选
        STUN/TURN-->>ClientB: 返回公网IP:Port
        ClientB->>SignalingServer: SEND ICE Candidate
    end
    SignalingServer->>ClientB: FORWARD A的候选
    SignalingServer->>ClientA: FORWARD B的候选
    ClientA->>ClientA: pc.addIceCandidate(B候选)
    ClientB->>ClientB: pc.addIceCandidate(A候选)

    %% 3. 媒体和绑定
    Note over ClientA,ClientB: 3. 媒体流绑定
    ClientA->>ClientA: pc.ontrack = (e) => {绑定B的流}
    ClientB->>ClientB: pc.ontrack = (e) => {绑定A的流}

    %% 4. 连接建立
    Note over ClientA,ClientB: 4. 连接建立
    ClientA->>ClientB: STUN Binding Request
    ClientB->>ClientA: STUN Binding Response
    alt P2P成功
        ClientA->>ClientB: DTLS Handshake
    else 失败
        ClientA->>STUN/TURN: Use TURN Relay
    end
    ClientA->>ClientB: SRTP Media Channel UP

    %% 5. 数据传输
    Note over ClientA,ClientB: 5. 数据传输
    ClientA->>ClientB: 发送媒体流(VP8/Opus)
    ClientB->>ClientA: 发送媒体流(H.264/G.711)
    ClientA->>ClientB: dataChannel.send()
    ClientB->>ClientA: dataChannel.onmessage()
效果图:
flow.png (213.2KB)